개요
아날로그 전자식 과부하 계전장치에 대한 내용입니다. EOCR.EUCR 설치 규정에 대한 내용은 다음과 같습니다. 전력기술관리법 시행규칙 제5 조 신기술의 보호 및 지원에서 제3 항에서 특별한 사유가 없는 한 신기술을 시행하는 전력시설물공사의 설계에 반영하도록 하고 전력시설공사를 발주하는 경우에는 이를 공사계약 시 명시하도록 되어 있음 니다. 기술개발촉진법 시행령 제10 조 에서 신기술제품에 대한 우선구매 등은 주무부장관은 다음 각호의 자에 대하여 우선구매 등, 필요한 조치를 요청할 수 있음 니다라고 규정되어 있습니다.
내용
보호 계전기에서 대상은 법령에서 규정하는 것에 대해서는 국가 또는 지방자치단체. 정부투자기관 또는 재투자기관, 국가 또는 지방자치단체로부터 출연금과 보조금등의 재정지원을 받는 자로 되어 있습니다. 그리고 기타 공공단체 그러므로 설계자 ∙발주자 ∙공사기술자 ∙감리원 ∙감독자 ∙안전관리자 ∙유지관리자 및 전력기술인 누구든지 안심하고 EOCR을 채택사용할 수 있습니다.라고 되어 있습니다. 선정 기술 지정 EOCR EOCR-3DM. 타입의 경우에는 구형의 품번으로 EOCR-3DM2 타입으로 변경이 되었으면 아래의 항목 역시 링크 자료에서 확인할 수 있습니다. EOCR 3MS.3MZ. 3M 420 그리고 FDM 시리즈와 FMS 제품 시리즈 FMZ.FM420.EOCR-3DD시리즈의 제품 3DS. 3DZ/. 3SZ. FD. FDS. FDZ. FD420 등등의 시리즈 제품입니다.
기타
아날로그 보호 계전기 제품에서 EOCR-SS 시리즈 제품은 과전류 보호가 기본입니다. 또한 결상을 보호할 수 있으며 구속 등의 보호 기능을 가지고 있습니다. 외부의 CT를 조합하여 폭넓은 전류를 보호할 수 있는 보호 계전기 제품입니다. 정한 시 보호 기능등이 있습니다. EOCR-AR 타입에서는 과전류와 결상. 구속 등의 보호 기능을 가지고 있습니다. 외부 2CT 보호 기능으로 정한 시 동작 기능을 가지고 있습니다. 또한 전자 접촉기와의 직결형 타입의 보호 계전기 제품으로 EOCR-SP 타입 제품의 경우에는 과전류 보호 기능과 결상 및 구속 보호 기능이 있습니다.
EOCR 선정
개요전기 계동의 특히 동력 계통 모터등의 고장에 대하여 모터 보호기기에 적합한 EOCR선정에 관련된 정보입니다. 모터에 동력을 공급할 경우 보통의 경우 전자 접촉기에 기계식 열동형 과부하
fasystem.tistory.com
정한 시 동작으로 사용할 수 있습니다.. EOCR-SP01 그리고 10.20 제품등으로 전류의 범위에 따라서 적합한 제품으로 선정합니다. 과전류 보호 기능과 결상 및 구속 기능이 있습니다. 40A의 용량으로 EOCR-SP40 타입으로 선정할 수 있습니다. 제품 형번 EOCR-SE2의 보호 기능은 과전류 결상 및 구속 보호 기능과 정한 시 동작을 하는 보호 계전기 제품입니다.. EOCR-DS(T). EOCR-DS3(T) 과전류. 결상. 역상. 구속 3CT 사용 가능하며 정한 시 동작을 합니다. EUCR 부족전류 경부하 보호 기능등에 대한 제품 정보는 첨부한 카탈로그 자료를 참조합니다.
EUCR 주문 형식은 첨부한 사진 자료와 카탈로그 자료를 참조합니다.
EUCR-05 RM7 DM = EUCR 전류 조절 범위 0.5~6A 내 사용 전원전압 AC220. 찬넬취부방식의 수동 리턴 방식 EOCRSP 시리즈 주문 형번 EOCR SP타입은 LS산전 전자접촉기와 직결하여 사용할 수 있습니다.

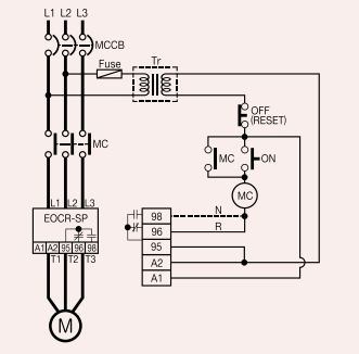
각 형번 내용에 대한 사진입니다. EOCR 설치 회로도 사진은 아래 그림을 참조합니다.
위 그림에서 보듯이 EOCR-SP 타입은. 마그네트(전자 접촉기)와 직결하여 사용합니다.
EOCR SS 신형 카탈로그 자료 참조 합니다.
EUCR 카탈로그 자료 참조 합니다.
'전기 자동제어기' 카테고리의 다른 글
| MISTUBISHI 응용 명령 (0) | 2023.03.13 |
|---|---|
| M8.M12A 커넥터 (0) | 2023.03.11 |
| 산업용 허브 신제품 2023년도 (0) | 2023.03.09 |
| 온도 기록계 (0) | 2023.03.07 |
| SIEMENS FUSE (0) | 2023.03.04 |
| 마루야수 스위치 (0) | 2023.03.03 |
| UVS SERIES (0) | 2023.03.02 |
| 페라이트 코어 (0) | 2023.02.28 |





댓글